By Dick Stark
Last Wednesday, RightStar led a Webinar, “How to Run IT Support the DevOps Way.” We discussed how adding DevOps principles to IT support processes dramatically improves service quality, team morale, problem solving, and business productivity. We ended the webinar with several examples of how other organizations have successfully integrated DevOps into their workflows. It was an excellent event.
Coincidently, earlier in the week, the BMC Communities site posted a podcast, entitled, “Is ITIL Still Relevant in a DevOps World?” in which Robert Stroud, Principal Analyst at Forrester opened with a discussion he had with a CIO of a Fortune 100 company: ‘We’ve actually terminated our total investment in ITIL. There will be no more ITIL courses approved in this company. If somebody mentions the word ITIL, they’re looking for a job.” Robert went on to say, “So fundamentally, there’s a rapid change going on, and we can go through our data which shows that people who are doing DevOps have this misnomer or this proposition that traditional ITIL doesn’t work with DevOps. Let’s think about this traditional change that’s happening – we’ve got a change that’s going to production, and as it goes into production, we’ve got 32 approvals, and development developed the code in a week, and it takes me 12 weeks to go through the change management approval cycle. This is a real use case. And this is what’s annoying the living daylights out of people right now, it’s that ITIL’s just not relevant.”

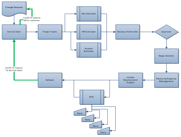
Of course, ITIL is still relevant in a DevOps world and we presented several examples during the webinar. For instance, Change Management, a very basic ITIL principal, matters now more than ever. It is not uncommon for Change Management software systems to be purchased and implemented after weeks of discussion and thousands of dollars of consulting costs. Often, the regular CAB meetings are abandoned and users stop using the system complaining that it is cumbersome and slow to use. The culprit is typically a poor change implementation. The 32 required approvals mentioned earlier lacks any semblance of common sense.
Effective Change Management processes recognize that there are different risks associated with different type of changes and that those changes are all handled differently. Urgent, or emergency changes typically allow all approvals to be performed after the fact. Standard changes are often low risk changes that follow a standard approval process, but can be pre-approved. By linking the change ticket, e.g., Remedy, to a planning tool, e.g., JIRA, the results will be automatically recorded and visible to everyone in the organization (traceability). This helps bridge the gap between the auditors and the DevOps team. By ensuring the right controls are in place, Change Management becomes an important component of the DevOps process. The end result: better traceability, reliability, and security of systems and data.